
热熔胶枪效果图

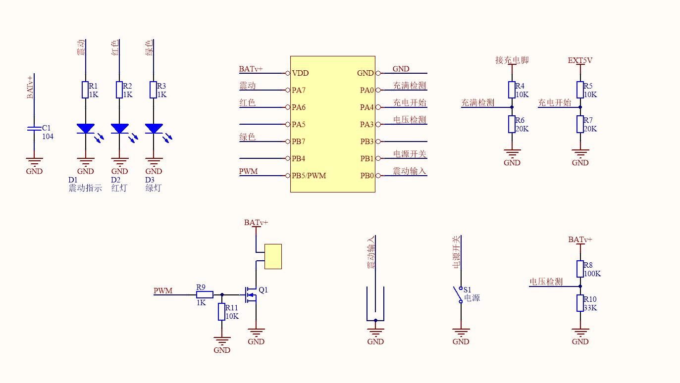
热熔胶枪原理图

热熔胶枪电路板V1.0
充电无线热熔胶枪功能描述:
采用轻触开关,长按开关机,轻触一下亮电量灯(10秒后熄灭)。搭载LED指示灯,集工作指示、电量指示、充电指示功能。
开机后不动作3分钟自动关机,搭配振动开关触发胶枪唤醒,省电低功耗。
内置温控保护,避免过热引起事故;参考3V自动关机断电过放保护(静态电流uA级);参考4.2V停止充电防止过充保护;输出电流大于10A则断电停止输出。
技术参数:
电池电压:3.7V(1节21700动力锂电池,锂电池本身不带保护板);输出电流:最大5A,超出范围保持恒流输出。